2021-11-23 18:31:43

为学习贯彻中共十九届四中全会的重要精神,推进国家治理体系与治理能力现代化研究,由yl23455永利官网主办的首届中国政治学本科生学术研讨会将于2021年11月28日举行。

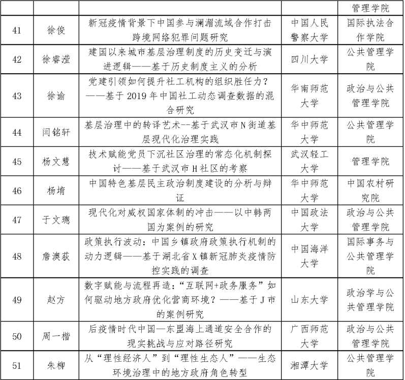
自发布会议通知以来,会议组委会收到众多高校本科生的优秀投稿,经专家评审,共有51篇论文入选,现将入选名单公布如下(按姓名拼音排序):


华南师范大学

首届中国政治学本科生学术研讨会入选名单

图片
图片
图片



祝贺以上同学!我们诚挚邀请入选者出席本次会议,会议组委会工作人员将与论文入选者联系通知后续事宜,敬请关注。


会议负责人:

阮思余:15360680580

熊彩:17701920670

会务组成员:

吴彦霖:17665089308

潘姿好:19120705392


主办单位:

yl23455永利官网

华南师范大学农村发展研究中心

华南师范大学亚太区域政治与国际关系研究中心

广州市家庭与妇女儿童事业研究基地